2025年国家公派高级研究学者、访问学者、博士后
项目专栏
已在“国家留学网”发布。高级研究学者、访问学者选派工作流程及项目指南请浏览下文,专栏其他内容及各类表格下载请点击文末“阅读原文”。

第一章 总则
第一条 为做好国家公派高级研究学者、访问学者项目选派工作,根据《2025年国家留学基金资助出国留学人员选派指南》(以下简称选派指南),制定本指南。
第二条 国家留学基金管理委员会(以下简称国家留学基金委)负责本项目的组织实施工作。
第二章 选派计划
第三条 2025年选派规模待更新。
第四条 高级研究学者的留学期限和资助期限为3-6个月,访问学者的留学期限和资助期限为3-12个月。
留学期限应根据拟留学单位的正式邀请信中列明的留学时间确定,个人申报的资助期限应不超过留学期限(一般与留学期限一致)。具体留学期限及资助期限在录取时确定,以录取文件为准。
第五条 重点支持留学人员前往教育、科技发达国家的知名院校、科研院所、实验室等机构。
第六条 留学人员应利用所在单位现有国际合作渠道或个人自行对外联系落实国外留学单位。
第七条 资助内容为一次往返国际旅费和资助期限内的奖学金。奖学金是用于资助留学人员在外学习期间的基本学习生活费用,可用于支付生活费、注册费、医疗保险费、书籍资料费、板凳费、签证延长费等。奖学金资助标准及方式按照国家有关规定执行。
第三章 申请条件
第八条 符合《选派指南》规定的申请条件。
第九条 高级研究学者聚焦选派科技领军人才和高层次管理人才,申请人应符合以下条件:
(1)年龄不超过55周岁(1969年1月1日以后出生)。
(2)须为国内行政机关、高等院校、科研机构及其他企事业单位的正式工作人员。
(3)在实际工作中取得突出业绩。其中,教学科研人员一般应具有正高级专业技术职称,具有较高学术造诣和学术影响力,能够组织带领团队开展高水平科研工作,并取得具有重要学术价值的科研成果。优先支持“双一流”建设学科主要负责人、或国家级重点教学或科研项目主要负责人、或部级(含)以上教学或科研平台主要负责人、或部级(含)以上教学或科研奖励一等奖获得者等;行政管理人员一般应担任副司局级(含)以上行政职务,具有较高政策水平和管理能力。
(4)申请时应已获拟留学单位的正式邀请函。
第十条 访问学者聚焦选派优秀教学科研人才和管理人才,申请人应符合以下条件:
(1)年龄不超过50周岁(1974年1月1日以后出生)。
(2)须为国内行政机关、高等院校、科研机构及其他企事业单位的正式工作人员。申请人本科毕业后应有5年以上工作经历;硕士毕业后应有2年以上工作经历;对博士毕业的申请人无工作年限要求。
(3)原则上应主持或参与研究项目、课题、所在单位重点工作。
(4)申请时应已获拟留学单位的正式邀请函。
第十一条 外语水平应符合国家留学基金资助出国留学外语条件及拟留学国家、留学单位的语言要求。
1.参加“全国外语水平考试(WSK)”并达到合格标准。各语种要求如下:
-英语(PETS5):笔试总分55分(含)以上,其中听力部分18分(含)以上,口试总分3分(含)以上;
-德语(NTD):笔试总分65分(含)以上;
-法语(TNF):笔试总分60分(含)以上;
-日语(NNS)/俄语(ТЛРЯ):笔试总分60分(含)以上,其中口试总分3分(含)以上。
2.外语专业本科(含)以上毕业(专业语种应与留学目的国使用的语种一致)。
3.近十年内曾在同一语种国家或地区连续留学8个月(含)以上,或连续工作12个月(含)以上,或曾以国家公派高级研究学者身份留学3个月(含)以上。
4.曾在教育部指定出国留学人员培训部参加相应语种培训并获结业证书(英语为高级班,其他语种为中级班)。
5.参加雅思、托福、德语、法语、西班牙语、意大利语、日语、韩语水平考试,成绩达到以下标准:
雅思(学术类)6.5分、托福网考(ibt)95分;
德语、法语、西班牙语、意大利语达到欧洲统一语言参考框架(CECRL)B2级;
日语达到日本语能力测试(JLPT)三级(N3);
韩语达到TOPIK3级。
6.赴其他语种(除英语、德语、法语、日语、俄语、西班牙语、意大利语以外)国家留学者,通过国外拟留学单位组织的对该语种的面试或考试等方式达到其语言要求(应在外方邀请信中注明或单独出具证明)。
申请时外语水平未达到派出要求者,如所在单位重点推荐,亦可申请,但须提供可反映其外语水平的考试证明,如往年WSK/TOEFL/IELTS等考试成绩单。此类人员如通过评审被录取,须参加教育部指定出国留学人员培训部相关语种培训或自行报考WSK/TOEFL/IELTS等考试,达到外语条件后方可派出。同等条件下,优先录取申请时外语水平合格者。
第四章 申请与录取
第十二条 遵循“公开、公平、公正”的原则,采取“个人申请,单位推荐,专家评审,择优录取”的方式进行选拔。
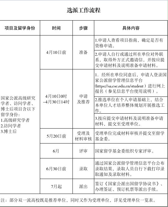
第十三条 网上报名及申请受理时间为4月10日0时至4月30日14时。
申请人应在此期限内登录国家公派留学管理信息平台(https://sa.csc.edu.cn/student)进行网上报名,按照《应提交申请材料及说明》准备申请材料并提交至所在单位审核。
第十四条 申请人应按照规定的程序、时间和要求提交申请材料,并对材料的真实性负责。因申请材料原因导致的责任和后果由申请人承担。
第十五条 推选单位应在个人申请基础上,结合本单位人才培养整体规划开展推选工作,对申请人的政治思想、道德品行、学术诚信、身心健康情况、申请资格、学术发展潜力、出国留学必要性、研修计划可行性等方面进行审核后出具有针对性的单位推荐意见,并对其出国留学提出明确考核要求。推选单位在推荐前应向申请人明确本单位推荐申报国家公派出国留学的条件和要求。
第十六条 推选单位在对申请材料进行认真审核后,将申请材料提交至相关受理单位,由受理单位统一提交至国家留学基金委。推选单位有权退回不真实、不一致、不符合要求的申请。
第十七条 国家留学基金委委托相关单位(详见受理单位一览表)负责申请材料受理工作,不直接受理个人申请。
第十八条 受理单位应严格按照本指南要求开展资格审核和材料审核工作,向申请人所在单位了解核实申请人情况,筛选出符合项目要求的申请人。受理单位有权退回不真实、不一致、不符合要求的申请。
申请人资格审核和材料审核工作由受理单位负责,主要从以下几方面进行核查:
1.审核申请人是否满足本项目指南规定的申报条件。
2.审核申请材料是否完备、是否符合各项材料具体要求。
3.根据提交的外方正式邀请信中列明的期限等,核定留学期限、资助期限。如果个人申报的资助期限低于留学期限且低于所申报留学身份规定的最长资助期限,资助期限按个人申报期限核定。
4.核准身份信息,包括姓名(含拼音)、出生日期等。
第十九条 受理单位应于5月20日前通过信息平台提交公函、初选人员名单及申请人的电子材料至国家留学基金委,无需向国家留学基金委提交书面材料。
第二十条 国家留学基金委组织专家评审,确定录取结果。
专家评审主要从以下几方面进行考察:
1.申请人的道德品行、学术诚信、综合素质及发展潜力。
2.申请人的主要业绩及获奖情况。
3.出国留学的必要性、研修计划的可行性及拟留学专业的应用前景。
4.留学目的国、拟留学单位及国外合作学者在所选学科专业领域的研究水平及国际认可度、是否具备接待申请者所需科研条件。
5.申请人所在单位在该学科专业领域的水平及推荐意见等。
第二十一条 录取结果于2025年6月30日前公布,申请人可登录国家公派留学管理信息平台查询录取结果,下载打印录取文件。
第五章 派出与管理
第二十二条 被录取人员的留学资格保留至2026年12月31日。未按期派出者,留学资格自动取消。
国家留学基金委原则上不受理变更留学国别、变更留学单位、变更留学期限及延期派出的申请。
第二十三条 留学人员在办理签证、预订机票等派出手续前,须登录国家公派留学管理信息平台(https://sa.csc.edu.cn/student)查阅是否需要提交补充材料。如遇问题,请按录取国别或地区咨询国家留学基金委欧亚非事务部、美大事务部。
第二十四条 对留学人员实行“签约派出、违约赔偿”的管理办法。派出前,留学人员须按要求签署《国家公派出国留学协议书》;办理国家公派留学奖学金专用银行卡(详见https://www.csc.edu.cn/chuguo/s/1552);办理护照、签证、《国际旅行健康证书》,通过教育部留学服务中心办理机票预订等派出手续。
第二十五条 在为留学人员办理派出手续时,推选单位及教育部留学服务中心应按要求认真审核其留学国别、留学单位、留学期限等信息。
第二十六条 留学人员自抵达留学所在国后10日内凭《国家留学基金资助出国留学资格证书》及相关材料,向中国驻留学所在国使(领)馆办理报到手续,以便确认资助起算时间,具体按照驻留学所在国使(领)馆要求办理。
第二十七条 留学人员在国外留学期间,应遵守所在国法律法规、国家留学基金资助出国留学人员的有关规定及《国家公派出国留学协议书》的有关约定,自觉接受留学单位、国内推选单位和驻外使(领)馆的指导和管理,达到持续领取奖学金条件。
第二十八条 留学人员应按协议约定完成所制定的研修计划及国内推选单位提出的任务和要求,按期回国履行回国服务义务,回国后向推选单位汇报留学成果,并须在回国之日起3个月内在国家公派留学管理信息平台登记回国信息。
第二十九条 推选单位应切实承担起主体责任,制定本单位国家公派出国留学管理办法,统筹考虑“选拔、派出、管理、回国”各环节,对留学人员加强目标、过程管理和回国后考核。
1.在留学人员录取后,及时了解其思想动向,对存在问题的人员不予派出;合理安排其工作,督促并保证其按期派出。
2.对留学人员进行内部培训,组织学习有关政策和管理规定,安排出国前体检和心理健康测试;指导其参加教育部留学服务中心及教育部委托机构组织的行前培训,对办理派出手续进行审核、指导和帮助。
3.及时了解被录取人员在外情况,指定专门的指导教师或联系人,督促其按期完成工作或访学计划,将其在外期间的综合表现作为人才培养考核要素,在其遇到特殊困难时予以扶助。
4.配合国家留学基金委、教育部留学服务中心、我国驻外使(领)馆等单位工作,采取有效措施确保本单位推选的国家公派出国留学人员学有所成、回国服务。
5.在留学人员回国后,应进行考核,确保留学效益;定期对本单位派出人员在外管理和回国情况以及取得的公派留学效益等情况进行总结。
第三十条 鼓励留学人员在与获得资助有关的论文、研究项目或科研成果成文、发表、公开时注明“本研究/成果/论文得到中国国家留学基金资助”。
第六章 附则
第三十一条 留学人员在选拔录取阶段和国家公派出国留学资助期间,如有不符合《选派指南》及本项目指南要求或违反国家法律法规被依法追究刑事责任、违反公序良俗造成严重不良影响、违反学术道德规范情节严重等情况,查证属实的,国家留学基金委有权对当事人采取退回申请、取消资格、终止资助、违约追偿等措施。
第三十二条 本项目指南中的日期和时间均为北京时间。
第三十三条 本项目指南由国家留学基金委负责解释。
附件详见官网原文链接
初审:童西子
复审:何艳
终审:孔庆松